最新資訊
- 電容器控制是什么07-25
- 詳細介紹一下差動保護裝置的比率差動保護07-25
- 電力系統中無功功率補償柜是什么07-23
- 什么是功率因數問題07-23
- 分布式光伏發電并網點電能質量出現問題處理07-23
- 電容器控制器是什么07-23
- 實現電力云中心需要哪些設備07-21
- 如何解決多租戶安全隔離中的漏洞07-21
contact us
聯系我們
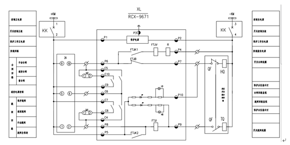
看懂微機保護裝置原理圖、接線圖、控制圖
- 編輯 :
專注微機保護
時間 : 2020-05-24 19:42 瀏覽量 : 446
相關文章
- 電容器控制是什么 07-25
- 防孤島保護和故障解列裝置二合一產品的技術原理 07-25
- 詳細介紹一下差動保護裝置的比率差動保護 07-25
- 電力系統中無功功率補償柜是什么 07-23
- 什么是功率因數問題 07-23
- 分布式光伏發電并網點電能質量出現問題處理 07-23
- 當下分布式光伏發電項目并網點電能質量出現問題怎么處理 07-23
- 電容器控制器是什么 07-23
- 實現電力云中心需要哪些設備 07-21
- 如何解決多租戶安全隔離中的漏洞 07-21

技術咨詢


